Alerte fraude, des sites usurpant Anaxago existent. Restez vigilant et assurez-vous d’être sur ce site officiel : www.anaxago.com.

Créer un compte
  • Investir
Créer un compte

Politique d'investissement et de désinvestissement

  • 1. Introduction

    En date du 05/06/2023, ANAXAGO (ci-après « Anaxago ») a mis à jour sa politique d’investissement et de désinvestissement afin de se conformer au Règlement (UE) n° 2020/1503 du Parlement Européen et du Conseil du 7 octobre 2020 relatif aux prestataires européens de services de financements participatif pour les entrepreneurs, et modifiant le règlement (UE) 2017/1129 et la directive (UE) 2019/1937.

    Elle a pour objet de formaliser les différentes étapes allant de la sélection des projets jusqu’au remboursement des investisseurs afin d’assurer le maintien d’un niveau élevé de protection des investisseurs en garantissant que l’ensemble de ces étapes soit réalisé de manière professionnelle, équitable et transparente.

    Cette politique est publique et accessible depuis la plate-forme www.anaxago.com.

  • 2. Types de services fournis par anaxago

    Anaxago fourni les services suivants :

    • le placement sans engagement ferme de valeurs mobilières ou d’instruments admis à des fins de financement participatif émis par des entités ad hoc ;
    • la réception et la transmission d’ordre de clients portant sur ces valeurs mobilières et instruments admis à des fins de financement participatif ;
    • l’utilisation d’entités ad hoc pour la fourniture de services de financement participatif.
  • 3. Types d'offres présentées

    Anaxago présente sur la plate-forme les types d’offres suivants :

    • le type de projet : fonds propres, quasi fonds propres et dettes par la souscription de valeurs mobilières  (actions et obligations).

    • le type de secteur :
      • Immobilier, à travers l’investissement dans des sociétés ayant notamment pour activité la promotion immobilière, les opérations de marchand de biens, la gestion d’un parc immobilier,  l’immobilier géré, la rénovation énergétique.  
      • Innovation, à travers l'investissement dans des sociétés  opérant notamment dans les secteurs suivants, sans que cette liste soit exhaustive : santé, développement durable, logiciel, plateformes web. etc.
      • Développement durable, à travers l’investissement dans des sociétés en lien avec la taxonomie européenne.
    • le type d'investissement : les investissements seront réalisés indirectement à travers une entité ad hoc ayant la forme d’une société par actions simplifiée et ayant pour unique objet de rassembler les investisseurs souhaitant investir dans le projet.
    • le type de valeur mobilière : les valeurs mobilières offertes à la souscription aux investisseurs seront des actions ou des obligations (simples ou convertibles en actions) émises par  l’entité ad hoc
    • les types d'investisseurs ciblés : toute personne physique ou morale ayant la qualité d’investisseur averti ou non averti.
    • le lieu : les offres de financement participatif seront présentées aux investisseurs sur la plateforme www.anaxago.com.
    • la manière : Dès qu’une offre de financement participatif est rendue publique sur la plate-forme, une vignette de présentation de cette offre apparaît sur la mosaïque de présentation des offres en cours. Cette vignette rappelle le secteur du projet, l’horizon de remboursement ainsi que le moment de perception d’une éventuelle rémunération. Les membres de la plate-forme peuvent cliquer sur la vignette afin d’accéder à la page de présentation du projet sur laquelle ils auront accès :
      • à une présentation du projet,
      • à la fiche d’informations clés sur l’investissement ;
      • aux coûts,
      • aux risques financiers,
      • aux autres risques,
      • aux charges liées aux services de financement participatif,
      • aux critères de sélection du projet,
      • à la nature des services de financement participatif,
      • au rappel du délai de réflexion dont ils disposent.
  • 4. Sélection des projets

    Les projets peuvent être sourcés par Anaxago ou par Anaxago Capital.

    • a. Les projets sourcés par Anaxago

      L’analyse des projets sourcés par Anaxago est confiée à l'équipe d’investissement d’Anaxago Capital. Cette analyse a pour objet l’évaluation raisonnable du risque de défaut du projet et du porteur de projet. Elle est fondée sur les informations recueillies auprès du porteur de projet à qui une première liste de questions figurant en Annexe 1 est adressée. Selon les réponses apportées à ces questions, des questions complémentaires lui sont éventuellement posées.

      L’analyse du projet se conclut par l’envoi aux membres du comité de sélection d’Anaxago d’une grille d’analyse dont le modèle est accessible sous ce lien. Cette grille a pour objet de garantir aux investisseurs une sélection des projets professionnelle, équitable et transparente.

      Dès réception d’une grille d’analyse d’un projet, le comité de sélection d’Anaxago se réunit afin de s’assurer que la grille d’analyse a été correctement complétée par l’équipe d’investissement d’Anaxago Capital et que le résultat de cette analyse permet la présentation du projet sur la plate-forme. Cette décision est prise à la majorité qualitifée des membres du comité et elle fait l’objet d’un procès-verbal contresigné par la présidente d’Anaxago et renseigné dans le registre des décisions de sélection.

      Le comité de sélection d’Anaxago est composé des membres suivants :

      • la présidente ;
      • le responsable chargé de la conformité ;
      • le directeur commercial ;
      • le directeur marketing ;
      • le directeur des opérations ;
      • le responsable juridique.

      Il ne peut valablement délibérer que si la présidente et deux autres de ses membres au moins sont présents.

      Par ailleurs, la Présidente dispose d’un droit de véto lorsqu’elle estime que le projet ne répond pas aux critères posés par la réglementation et les procédures en vigueur.

      orsque le comité de sélection se prononce en faveur de la présentation d’un projet sur la plate-forme, les FIA gérés par Anaxago Capital peuvent co-investir aux côtés des investisseurs Anaxago, aux mêmes conditions qu’eux en souscrivant les titres émis par la société cible dans les proportions suivantes :

      Montant de l’offre

      % réservé aux FIA

      500 000 €

      50 %

      1 000 000 €

      65 %

      1 000 000 €

      75 %

      Afin de permettre la souscription par un ou plusieurs FIA, d’une offre de financement participatif réalisée sur la plate-forme Anaxago, le directeur des investissements d’Anaxago Capital devra adresser à Anaxago le procès-verbal de décision du comité d’investissement d’Anaxago Capital.

    • b. Les projets sourcés par Anaxago Capital

      Les projets sourcés par Anaxago Capital sont analysés par son équipe d’investissement puis présentés à son comité d’investissement qui décide si l’un ou plusieurs des FIA gérés par Anaxago Capital investiront dans le projet.

      Dans le cas où le comité d’investissement d’Anaxago Capital décide que les FIA ne participeront pas au financement du projet analysé ou qu’ils y participeront pour partie seulement, le procès-verbal du comité d’investissement d’Anaxago Capital est adressé aux membres du comité de sélection d’Anaxago accompagné de la grille d’analyse dont le modèle est accessible sous ce lien..Le comité de sélection d’Anaxago se réunit afin de s’assurer que la grille d’analyse a été correctement complétée par l’équipe d’investissement d’Anaxago Capital et que le résultat de cette analyse permet la présentation du projet sur la plate-forme.

      Lorsque le comité de sélection se prononce en faveur de la présentation d’un projet sur la plate-forme, l’entité ad hoc dédiée à ce projet co-investit aux côtés des FIA aux mêmes conditions que ces derniers.

  • 5. Fiche d'information clés sur l'investissement

    Dès que le comité de sélection approuve un projet, le modèle de fiche d’information clés sur l’investissement est adressé au porteur de projet afin qu’il puisse le compléter.

    La fiche d’informations clés sur l’investissement doit permettre aux investisseurs potentiels de prendre leurs décisions d’investissement en connaissance de cause. A cette fin, elle doit refléter les caractéristiques spécifiques et les risques de l’offre de financement participatif.

    La fiche d’informations clés sur l’investissement est relue et validée par le responsable juridique à l’aide d’une fiche qualité dont le modèle est accessible sous ce lien

    Pendant toute la durée de l’offre de financement participatif, le porteur de projet doit notifier à Anaxago toute modification apportée aux informations contenues dans la fiche d’informations clés sur l’investissement afin de la tenir constamment à jour. Anaxago informe immédiate­ment les investisseurs qui ont fait une offre d’investissement ou manifesté un intérêt pour l’offre de financement participatif de toute modification importante apportée aux informations figurant dans la fiche d’informations clés sur l’investissement et de leur possibilité de retirer leur offre d’investissement ou leur manifestation d’intérêt pour l’offre de financement participatif.

    Si Anaxago décèle une omission, une erreur ou une inexactitude dans la fiche d’informations clés sur l’investissement qui pourrait avoir une incidence substantielle sur le retour sur investissement attendu, il signale cette omission, cette erreur ou cette inexactitude dans les meilleurs délais au porteur de projet, lequel doit compléter ou corriger ces informations. Lorsque ce complément ou cette correction n’est pas fait(e) dans les meilleurs délais, Anaxago suspend l’offre de financement participatif jusqu’à ce que la fiche d’informations clés sur l’investissement ait été complétée ou corrigée dans un délai ne dépassant pas trente jours calendaires. Si, après trente jours calendaires, la fiche d’informations clés sur l’investissement n’a pas été complétée ou corrigée par le porteur de projet pour rectifier toutes les irrégularités identifiées, l’offre de financement participatif est annulée.

    Anaxago informera immédiatement les investisseurs qui ont fait une offre d’investissement ou manifesté un intérêt pour l’offre de financement participatif des irrégularités identifiées, des mesures prises et de la possibilité dont ils disposent de retirer leur offre d’investissement ou leur manifestation d’intérêt pour l’offre de financement participatif.

    Si un investisseur demande une traduction de la fiche d’informations clés et qu’Anaxago ne la lui fournit pas, il lui recommande de ne pas effectuer l’investissement.

  • 6. Présentation des offres

    Dès que le comité de sélection approuve un projet, la grille d’analyse est adressée aux équipes juridique et opération afin qu’elles organisent la publication de l’offre de financement participatif sur la plate-forme.

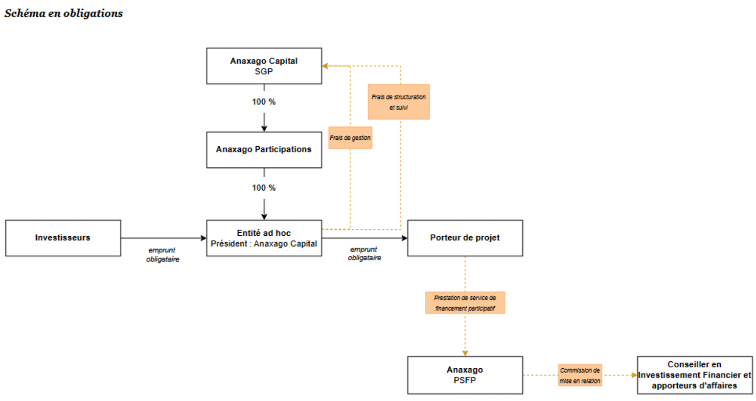
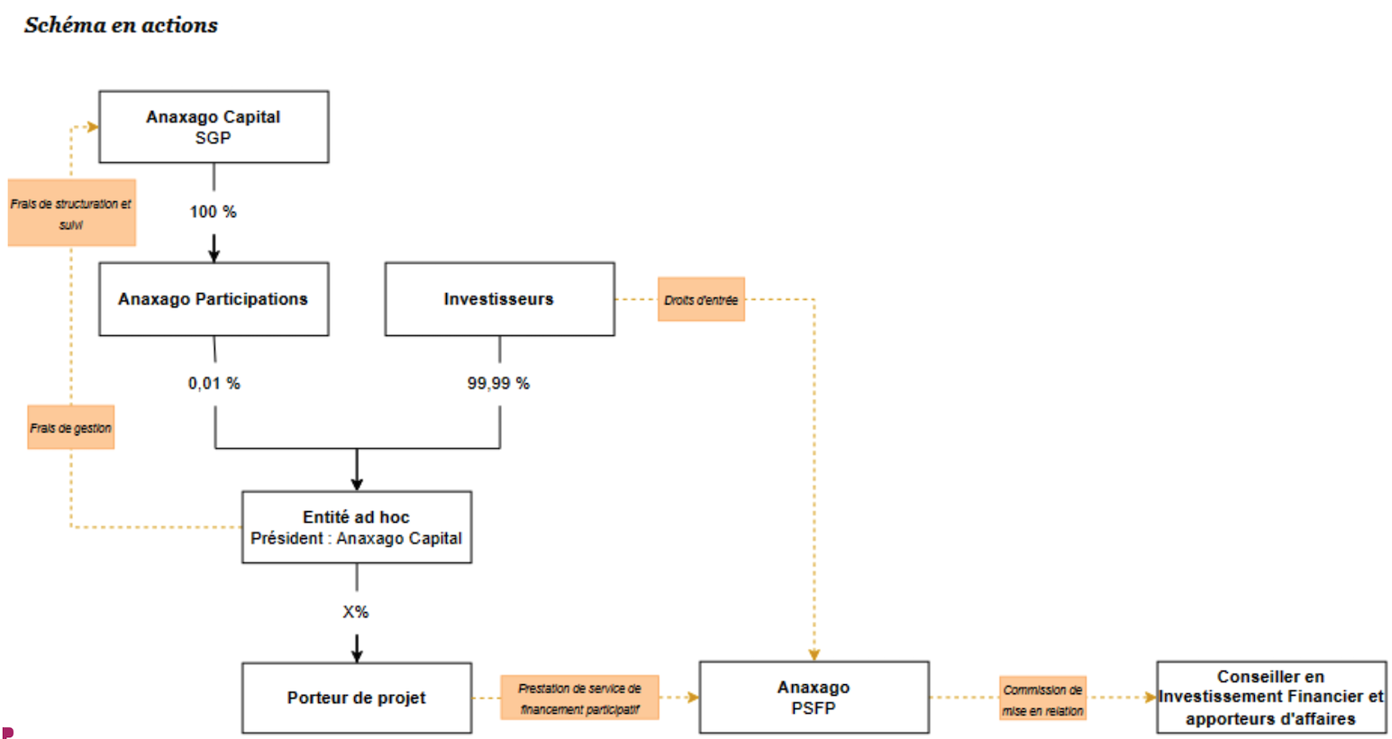
    L’équipe opérations crée l’entité ad-hoc dédiée au financement du projet qui a pour unique objet de rassembler les investisseurs désireux de participer au financement du projet en souscrivant l’offre. Cette entité ad-hoc prend la forme d’une société par actions simplifiée à capital variable. Elle est détenue et gérée conformément au schéma figurant en Annexe 2.

    L’équipe juridique est chargée de la rédaction de toute la documentation contractuelle et sociale d’investissement conclue entre les investisseurs et l’entité ad hoc  puis entre l’entité ad hoc  et le porteur de projet.

    Dès que la fiche d’informations clés sur l’investissement et la documentation juridique d’investissement des investisseurs sont prêtes, l’équipe opération paramètre les conditions de l’offre sur la plate-forme.

    Afin d’assurer la cohérence des informations fournies aux investisseurs potentiels, les informations paramétrées par l’équipe opérations sur la plate-forme constituent l’unique source de données venant alimenter l’ensemble des pages de la plate-forme du parcours de souscription de l’offre de financement participatif.

    Un parcours de souscription test est créé et relu par un membre de l’équipe investissement et un membre de l’équipe opérations afin de vérifier l’exhaustivité, l’exactitude et la clarté des informations figurant dans l’ensemble du parcours de souscription des investisseurs (page de présentation du projet, fiche d’informations clés sur l’investissement, bulletin de souscription, etc.).

    Lorsque le parcours test est validé, l’offre est rendue publique sur la plate-forme. Une vignette dédiée au projet apparaît alors sur la mosaïque de présentation des offres de financement participatif en cours.

    Afin d'accéder à la page de présentation complète des offres de financement participatif, les visiteurs de la plate-forme devront disposer d’un compte Anaxago.

    La page de présentation de l’offre de financement participatif réuni les informations suivantes :

    • une présentation du projet,
    • la fiche d’informations clés sur l’investissement ;
    • les coûts,
    • les risques financiers,
    • les autres risques,
    • les charges liées aux services de financement participatif,
    • les critères de sélection du projet,
    • la nature des services de financement participatif,
    • le délai de réflexion de quatre jours dont disposent les investisseurs non avertis.

    Par ailleurs, lorsque l’offre est rendue publique sur la plate-forme, une communication reprenant les conditions de l’offre de façon correcte, claire et non trompeuse est éventuellement adressée par mail à l’ensemble des membres de la plate-forme. Cette communication est cohérente avec les informations figurant dans la fiche d’informations clés sur l’investissement.

    Enfin, depuis la publication de l’offre et jusqu’à sa clôture, l'équipe d’investissement est en lien avec le porteur de projet afin de lui indiquer l’état de la souscription de l’offre de financement participatif.

  • 7. Identité, connaissances et capacités à supporter des pertes

    Avant toute première souscription, chaque visiteur doit compléter le protocole de vérification d’identité afin de devenir membre de la plate-forme et de permettre à Anaxago de déterminer s’il est ou non un investisseur averti. Sont considérés comme des investisseurs avertis, les personnes physiques ou morales qualifiées de clients professionnels en vertu de l’annexe II, section I, point 1), 2), 3) ou 4), de la directive 2014/65/UE ainsi que les personne physique ou morale ayant l’accord d’Anaxago pour être traité comme des investisseurs avertis conformément aux critères et à la procédure décrits à l’annexe II du règlement (UE) 2020/1503.

    Les investisseurs avertis pourront effectuer leurs souscriptions sans avoir à réaliser de test de connaissance.

    A l’inverse, avant toute première souscription, chaque investisseur non averti doit effectuer une évaluation de ses connaissances et une simulation de sa capacité à supporter des pertes afin de  permettre à Anaxago d’évaluer si les services de financement participatif qu’il propose sont appropriés à cet investisseur non averti. Les questions posées aux investisseurs non avertis dans le cadre de l’évaluation et de la simulation figurent en Annexe 3 aux présentes.

    Le test de connaissance à l’entrée sera à nouveau effectué par chaque investisseur non averti tous les deux ans et la simulation de la capacité à supporter des pertes sera à nouveau effectuée tous les ans.

    Lorsqu’un  investisseur non averti ne répond pas aux questions figurant en Annexe 3  ou lorsque les réponses qu’il a fournies à ces questions permettent à Anaxago d’estimer que ses connaissances, ses compétences ou son expérience sont insuffisantes, Anaxago informe cet investisseur que les services qu’il propose risquent de lui être inadaptés et l’avertit des risques encourus en lui rappelant notamment les risques de perte totale du capital qu’il aura investi et d’illiquidité des titres qu’il aura souscrit.

    Si l’investisseur souhaite malgré cela investir, il devra :

    • déclarer expressément avoir reçu et compris l’avertissement émis par Anaxago,
    • déclarer avoir reçu les résultats de la simulation de sa capacité à supporter des pertes ;
    • attester comprendre l’investissement et les risques qui y sont associés, et
    • confirmer explicitement sa volonté de procéder à l’investissement.

    Une fois ces étapes réalisées, tous les investisseurs, avertis et non avertis, peuvent réaliser le parcours de souscription permettant d’investir dans un projet faisant l’objet d’une offre de financement participatif sur la plate-forme.

  • 8. Investissement

    • a. Souscription des investisseurs

      Pour investir dans un projet, chaque investisseur doit accéder à la page de description du projet et indiquer le montant qu’il souhaite investir dans le projet.

      Lorsqu’un investisseur non averti indique un montant supérieur à 1 000 EUR ou à 5 % de son patrimoine net calculé conformément à la simulation figurant en Annexe 3, le montant le plus élevé étant retenu, Anaxago l’averti des risques encourus en lui rappelant notamment les risques de perte totale du capital qu’il aura investi et d’illiquidité des titres qu’il aura souscrit. Avant de pouvoir poursuivre le parcours de souscription l’investisseur devra  :

      • déclarer expressément avoir reçu et compris l’avertissement émis par Anaxago,
      • attester comprendre l’investissement et les risques qui y sont associés, et
      • confirmer explicitement sa volonté de procéder à l’investissement.

      Après avoir indiqué le montant qu’il souhaite investir, chaque investisseur non averti est informé :

      • qu’il dispose d’un délai de réflexion de quatre jours calendaires à compter de la date de signature du bulletin de souscription ; et
      • qu’il dispose, pendant ce délai, d’un droit de rétractation lui permettant de demander l’annulation de sa souscription, à tout moment au cours de ce délai, sans justification et sans pénalité
      • que cette demande peut être effectuée directement sur son espace client ou en contactant son chargé de clientèle.

      Afin de pouvoir poursuivre sa souscription, l’investisseur doit disposer, sur son compte d’investissement Mangopay, d’une somme permettant de couvrir le montant de sa souscription.  Si ce n’est pas le cas, l’investisseur doit créditer son compte d’investissement Mangopay en procédant à un virement bancaire, un paiement par carte bancaire ou en signant un mandat de prélèvement SEPA.

      L’investisseur accède ensuite au bulletin de souscription des valeurs mobilières émises par l’entité ad hoc dans le cadre de l’offre de financement participatif.

      Dès qu’il a signé ce bulletin de souscription, l’investisseur non averti reçoit un mail l’informant que le délai de réflexion de quatre jours calendaires dont il dispose commence à courir et que son compte d’investissement sera prélevé du montant de sa souscription à l’issue de ce délai s’il n’a pas fait usage de son droit de rétractation.  

      Les investisseurs avertis ne bénéficiant pas de ce délai de réflexion, leur compte d’investissement est prélevé du montant de leur souscription à l’issue de la signature du bulletin de souscription.

      Le montant de la souscription de l’investisseur est versé sur le compte d’investissement Mangopay de l’entité ad hoc.

      Par ailleurs, tous les investisseurs ont accès à leurs bulletins de souscription depuis leur espace personnel sur la plate-forme à compter de leur signature.

    • b. Versement au porteur de projet

      Depuis la publication de l’offre et jusqu’à sa clôture, l'équipe d’investissement d’Anaxago Capital est en lien avec le porteur de projet afin de lui indiquer l’état de la souscription de l’offre de financement participatif.

      Les conditions de l’offre de financement participatif sont contraignantes pour le porteur de projet à compter du moment où l’offre de financement participatif est rendue publique sur la plate-forme et jusqu’à la plus proche des deux dates suivantes :

      • la date de fin de la période de souscription des valeurs mobilières émises par l’entité ad hoc et offerte à la souscription aux membres de la plate-forme ; ou
      • la date à laquelle l’intégralité des valeurs mobilières émises par l’entité ad hoc et offerte à la souscription aux membres de la plate-forme a été souscrite.

      Ainsi, à la survenance de la première de ces deux dates, si l'objectif de financement cible minimum est atteint, le porteur de projet est dans l’obligation d’accepter l’investissement.

      A l’inverse, lorsqu’à la date de fin de la période de souscription des valeurs mobilières émises par l’entité ad hoc, l'objectif de financement cible minimum n’a pas été atteint, le porteur de projet peut renoncer à percevoir l’investissement.

      Avant d’effectuer le versement au porteur de projet depuis le compte de paiement de l’entité ad hoc, l’équipe opération s’assure que l’ensemble de la documentation contractuelle d’investissement est signée puis adresse à Mangopay les informations relatives à l’identité du porteur de projet (statuts à jour, kbis de moins de trois mois, registre de bénéficiaire effectif et pièce d’identité du ou des bénéficiaires effectifs) afin de lui créer un compte d’investissement Mangopay. Le financement est ensuite versé depuis le compte d’investissement Mangopay de l’entité ad hoc vers le compte d’investissement Mangopay du porteur de projet. Le porteur de projet pourra ensuite effectuer un virement depuis son compte d’investissement Mangopay vers le compte bancaire de son choix.

      Le versement du financement ne peut intervenir que quatre jours calendaires après la dernière souscription effectuée par un investisseur non averti afin de respecter le délai de réflexion dont il dispose.

      Dès que le versement est effectué, un mail est adressé à l’ensemble des investisseurs du projet afin de leur confirmer l’investissement.

  • 9. Suivi des investissements

    Dès que l’investissement est versé au porteur de projet, le suivi du projet est confié au membre de l’équipe d’investissement ayant réalisé l’analyse du projet.

    L’équipe d’investissement d’Anaxago Capital s’assure de la conformité du développement du projet avec les prévisions financières et le calendrier définis lors de l’apport du financement.

    A cette fin, le porteur de projet est régulièrement sollicité et il doit compléter trimestriellement un rapport d’activité propre au projet. Ce rapport est établi lors de l’analyse et il à pour objet de vérifier la conformité de l’évolution du projet au plan d’affaires initial. Ce rapport est relu par l’équipe d’investissement d’Anaxago Capital qui peut éventuellement adresser des questions complémentaires au porteur de projet.

    Le rapport est ensuite mis à disposition des investisseurs au sein de leur espace personnel sur la plate-forme.

    Les porteurs de projet sont par ailleurs soumis à diverses obligations d’information à l’égard de l’entité ad hoc  qui sont stipulées dans la documentation contractuelle d’investissement. Lorsque ces informations sont communiquées à l’entité ad hoc, elles sont ensuite mises à disposition des investisseurs dans leur espace personnel sur la plate-forme.

    Lorsque les informations communiquées par le porteur de projet mettent en évidence une évolution du projet non conforme au plan d’affaires initial, le projet est présenté au comité de suivi des investissements.

    Le comité de suivi des investissements se réunit au moins une fois par trimestre et il peut être convoqué à tout moment par l’un de ses membres afin d’étudier un projet jugé préoccupant par le membre de l’équipe d’investissement chargé de son suivi.

    Il est composé des membres de l’équipe d’investissement d’Anaxago Capital.

    Lorsque le comité de suivi des investissements juge qu’un projet et/ou un porteur de projet comporte(nt) un risque de crédit, il requiert une nouvelle analyse du projet et du porteur de projet visant à évaluer raisonnablement ce risque de crédit. Cette analyse est effectuée par l’équipe d’investissement d’Anaxago Capital initial, selon la même méthode que celle employée lors de la sélection du projet.

    Lorsque l’analyse révèle un risque de crédit du projet ou du porteur de projet :

    • dans le cas d’un investissement en immobilier : l’équipe juridique informe les investisseurs en publiant une communication sur la plate-forme puis prend contact avec le porteur de projet afin d’établir une stratégie de recouvrement de l’investissement ayant pour objectif d’assurer le remboursement des investisseurs ;
    • dans le cas d’un investissement en innovation : l’équipe d’investissement met à disposition du porteur de projet son savoir afin de tenter de mettre en place une stratégie de sauvegarde de l’entreprise.
  • 10. Rémunération

    La rémunération des financements peut être versée in fine lors du remboursement du principal investi ou périodiquement (mensuellement, trimestriellement, semestriellement, annuellement).

    Elle doit être versée par le porteur de projet sur le compte d’investissement Mangopay de l’entité ad hoc. Dès que l’entité ad hoc reçoit le paiement d’une rémunération sur son compte d’investissement Mangopay, les investisseurs en sont informés par une communication qui leur est notifiée par mail et qui est accessible depuis leur espace personnel sur la plate-forme.

    L’équipe back-office procède ensuite au versement de la rémunération aux investisseurs de façon équitable et non discriminatoire, proportionnellement à leur investissement sur leur compte d’investissement Mangopay. Ils peuvent ensuite librement et discrétionnairement effectuer un virement de leur compte d’investissement Mangopay vers le compte bancaire de leur choix ou réinvestir les sommes disponibles dans un autre projet.

  • 11. Désinvestissement

    Le porteur de projet procède au remboursement de l’investissement sur le compte d’investissement Mangopay de l’entité ad hoc.

    Dès que l’entité ad hoc  reçoit un remboursement de tout ou partie de l’investissement sur son compte d’investissement Mangopay, les investisseurs en sont informés par une communication qui leur est notifiée par mail et qui est accessible depuis leur espace personnel sur la plate-forme.

    L’équipe back-office procède ensuite au remboursement des investisseurs de façon équitable et non discriminatoire, proportionnellement à leur participation sur leur compte d’investissement Mangopay. Ils peuvent ensuite librement et discrétionnairement effectuer un virement de leur compte d’investissement Mangopay vers le compte bancaire de leur choix ou réinvestir les sommes disponibles dans un autre projet.

    En cas de pluralité des remboursements pour un même investissement, les premiers remboursements sont affectés au remboursement du principal de l’investissement des investisseurs. Ces remboursements sont ainsi réalisés grâce au rachat, à la valeur nominale, des valeurs mobilières souscrites par les investisseurs dans le cadre de l’offre de financement participatif.

    En fonction du nombre d’échéances restant, l’équipe back office recalcule les sommes à répartir en remboursant un pour cent (1 %) des valeurs mobilières initialement souscrites assorties d’intérêts.

    Lorsqu’il ne reste aux investisseurs qu’un pour cent (1 %) des valeurs mobilières qu’ils ont souscrites, les remboursements ultérieurs constituent des intérêts ou de la plus-value. Lorsque le dernier remboursement est effectué, il permet de procéder au rachat des valeurs mobilières encore en possession des investisseurs.

    Schemas de flux de paiement: remboursement

  • 12. Défaut d'un porteur de projet

    Lorsqu’un porteur de projet ne respecte par une échéance stipulée dans la documentation contractuelle conclue entre l’entité ad hoc et le porteur de projet, il est en défaut.

    Un membre de l’équipe juridique et l’équipe d’investissement d’Anaxago Capital chargé du suivi du projet vont prendre contact avec le porteur de projet afin de réaliser une nouvelle analyse du projet et du porteur de projet visant à évaluer raisonnablement le risque de crédit. Cette analyse est effectuée, selon la même méthode que celle employée lors de la sélection du projet.

    Cette analyse doit permettre l’établissement d’une stratégie de recouvrement de l’investissement. Celle-ci pourra débuter par une phase amiable visant à mettre en place un échéancier de remboursement.

    Si la phase amiable venait à échouer, le recouvrement de l’investissement pourra être confié à un cabinet d’avocats.

    Les frais de recouvrement (frais de procédure, honoraires d’avocats, etc.) sont avancés par Anaxago Capital à hauteur 0,5 % du montant de l’investissement, dans la limite de 5 000 euros. Ces frais sont refacturés à l'entité ad hoc en cas de succès de la procédure engagée. Ils restent à la charge d’Anaxago en cas de perte totale de l’investissement. Si le montant des frais à engager est supérieur à 5 000 euros, les investisseurs sont interrogés sur leur volonté de poursuivre les procédures.

    A chaque étape du recouvrement, les investisseurs sont sollicités. Il sont convoqués en assemblée générale dématérialisée et ont quinze (15) jours pour compléter un formulaire de vote en ligne leur permettant d’accepter ou de refuser les résolutions qui sont soumises à leur approbation. Ces décisions doivent être approuvées à la majorité des voix des investisseurs disposant d’au moins le cinquième des valeurs mobilières.

  • 13. Constatation d'une perte

    Lorsqu’un porteur de projet tombe en liquidation judiciaire et que la clôture des opérations de liquidation ne permet pas de procéder au remboursement de l’intégralité de l'investissement, l'équipe back-office adresse une communication aux investisseurs afin de les informer de la perte constatée sur leur investissement.

    Lorsque dans le cadre de l’offre de financement les valeurs mobilières émises par l’entité ad hoc et souscrites par les investisseurs sont des actions, une assemblée générale extraordinaire est convoquée afin de soumettre aux associés une réduction du capital social de l’entité ad hoc pour apurement des pertes. A l’issue de cette assemblée, des attestations de retrait attestant de la moins value constatée sont adressées aux investisseurs.

    Lorsque dans le cadre de l’offre de financement les valeurs mobilières émises par l’entité ad hoc et souscrites par les investisseurs sont des obligations, des attestations attestant de la moins value constatée sont adressées aux investisseurs.

  • 14. Frais

    De l’investissement au remboursement, l’ensemble des frais facturés aux investisseurs et au porteur de projet sont détaillés dans les schémas figurant en Annexe 2

    ANNEXE 1 - LISTE DES DOCUMENTS DEMANDÉS AUX PORTEURS DE PROJET

    Questions/ Document

    Statuts à jour du porteur de projet certifiés conformes

    Kbis de moins de 3 mois du porteur de projet

    Comptes sociaux audités

    Comptes consolidés audités (le cas échéant)

    Pièce d’identité des dirigeants

    Déclaration des bénéficiaires effectifs

    Pièce(s) d’identité des bénéficiaires effectifs

    Casier judiciaire des dirigeants

    Curriculum vitae des dirigeants

    Business Plan

    Etat d’endettement

    Liste des engagements hors bilan

    Echéancier de la dette sur les 5 prochaines années

    Informations relatives à l'existence éventuelle d'une procédure de sauvegarde, redressement ou liquidation judiciaire

    Autres documents propres au projet (contrats de réservation, GFA, permis de construire, attestation de purge, contrat de financement bancaire, etc.)

    Organigramme du Groupe


    ANNEXE 2 - SCHÉMA D’INVESTISSEMENT

    Schémas d'investissement et des frais: schéma en action

    Schémas d'investissement et des frais: schéma en obligation

    Schémas d'investissement et des frais start-up et PME


    ANNEXE 3 - TEST DE CONNAISSANCE ET SIMULATION DE LA CAPACITÉ À SUPPORTER DES PERTES

    Thème

    Questions

    Réponses possibles

    Connaissances

    Parmi les instruments suivants, lesquels connaissez-vous ?

    • Actions
    • Obligations
    • Titres non cotés
    • SCPI
    • OPCI
    • OPC
    • Trackers
    • Produits structurés
    • Fonds Euros
    • Aucun

    Parmi les services d’investissements suivants, lesquels connaissez-vous ?

    • La gestion de portefeuille pour le compte de tiers
    • Le conseil en investissement

    Selon vous, les actions répondent-elle à un objectif d’investissement court terme ?

    • Oui
    • Non
    • Je ne sais pas

    Selon vous, les obligations sont-elles des titres de dette pour lesquels le défaut de remboursement est inexistant ?

    • Oui
    • Non
    • Je ne sais pas

    Selon vous, un titre non coté est-il plus liquide qu’un titre coté ?

    • Oui
    • Non
    • Je ne sais pas

    Selon vous, investir dans une SCPI permet-il de réduire l’impact du risque de vacance locative ?

    • Oui
    • Non
    • Je ne sais pas

    Selon vous, un investissement dans un OPCI est-il aussi liquide qu’un investissement dans un OPC ?

    • Oui
    • Non
    • Je ne sais pas

    Selon vous, en cas de baisse des marchés financiers, votre investissement en fonds euros va-t'il suivre une évolution similaire ?

    • Oui
    • Non
    • Je ne sais pas

    Expérience

    Sur quels instruments avez-vous déjà effectué une ou plusieurs opérations ?

    • Actions
    • Obligations
    • Titres non cotés
    • SCPI
    • OPCI
    • OPC
    • Trackers
    • Produits structurés
    • Fonds Euros
    • Aucun

    Quand avez-vous effectué la dernière opération sur ce type d’instrument ?

    • Au cours de l’année en cours
    • Durant les 3 dernières années
    • Il y a plus de 3 ans

    Quel est le montant moyen de ces opérations ?

    [_] €

    Avez-vous déjà eu recours aux services d’investissement suivants ?

    • La gestion de portefeuille pour le compte de tiers
    • Le conseil en investissement

    Avez-vous déjà souscrit des actions ou obligations émises dans le cadre d’offres de financement participatif ?

    • Jamais
    • Entre 1 et 5 investissements
    • Plus de 5 investissements

    Avez-vous travaillé dans le domaine financier ?

    • Je travaille actuellement dans le domaine financier
    • J'ai travaillé par le passé dans le domaine financier
    • Je'ai jamais travaillé dans le domaine financier

    Avez-vous exercé une profession financière ?

    • J’exerce actuellement une profession financière
    • J’ai exercé par le passé une profession financière
    • Je n’ai jamais exercé de profession financière

    Avez vous étudié dans le domaine financier ?

    • Oui, j’ai un niveau licence ou équivalent
    • Oui, j’ai un niveau master ou équivalent
    • Non, je n’ai jamais étudié dans le domaine financier

    Objectifs

    Quels sont les secteurs d’investissement qui vous intéressent ?

    • l'immobilier
    • la promotion immobilière
    • l'activité de marchand de biens
    • l'innovation
    • le digital
    • la santé
    • le développement durable
    • Autres

    Quel horizon d’investissement souhaitez vous privilégier ?

    • Court terme
    • Moyen terme
    • Long terme

    Quels sont vos principaux objectifs ?

    • Générer de nouveaux revenus immédiats
    • Générer de nouveaux revenus à terme
    • Constituer un capital
    • transmettre mon patrimoine
    • Optimiser ma fiscalité
    • Dynamiser mon épargne
    • Gérer la trésorerie de mon entreprise
    • Avoir un impact positif

    Quels sont vos objectifs fiscaux ?

    • la réduction de l'impôt sur le revenu
    • l’investissement à travers un compte titre PEA
    • l’investissement à travers un compte titre PEA-PME
    • l’apport cession (150 0 B ter du CGI)
    • l’assurance vie

    Situation financière

                                            

    Quel est le montant mensuel de vos revenus réguliers ?

    [_] €

    Quel est le montant annuel net de vos revenus totaux ?

    [_] €

    Comment vos revenus sont-ils répartis ?

    [_] € de salaires

    [_] € d’autres revenus professionnels

    [_] € de revenus fonciers

    [_] € de pensions de retraite

    [_] € de revenus de valeurs mobilières

    [_] € d’autres revenus

    Quelle part de ces revenus est permanente ?

    [_] %

    Quel est le montant mensuel de vos engagements financiers récurrents actuels ou futurs  (crédits, loyers, etc.) ?

    [_] €

    Quel est le montant de votre patrimoine ?

    [_] €

    Comment votre patrimoine est-il réparti ?

    [_] € de liquidité

    [_] € de compte titre

    [_] € de SCP

    [_] € d’immobilier de jouissanc

    [_] € d’immobilier locatif hors SCP

    [_] € d’assurance vi

    [_] € fonds de pensio

    [_] € autres investissement

    De quel montant votre foyer fiscal a-t-il été redevable au titre de l’impôt sur le revenu de l’année N-1 ?

    [_] €

    De quel montant votre foyer fiscal a-t-il été redevable au titre de l’impôt sur la fortune immobilière de l’année N-1 ?

    [_] €

    Quel est votre numéro d’identification fiscal ?

    [_]

    Quelle est votre capacité d’épargne annuelle ?

    [_] €

    Au sein de ce budget quel montant souhaitez vous consacrer à l’investissement non coté ?

    [_] €

    Pensez-vous être en capacité de supporter des pertes à hauteur de 10 % de votre patrimoine net ?

    • Oui
    • Non

    Profil de risque

    Vous avez investi dans un produit financier qui vient de perdre 20 % en trois mois, quelle est votre réaction ?

    • J’augmente mon investissement dans ce produit. A ce prix là c'est un cadeau !
    • J’attends, tant que je n’ai pas vendu je n’ai pas perdu.
    • J’attends encore un peu mais si cela ne s’améliore pas dans un mois je vends.
    • Je vends, j’ai déjà trop attendu.

    En matière financière, quelle est votre attitude ?

    • Plutôt optimiste
    • Plutôt neutre
    • Plutôt pessimiste

    La valeur de votre portefeuille a beaucoup baissé, combien de temps êtes-vous disposé à attendre avant qu’il ne revienne à sa valeur initiale ?

    • Moins de 6 mois
    • De 6 mois à 1 an
    • De 1 an à 2 ans
    • Plus de 2 ans

    A quel niveau de perte êtes-vous vraiment inquiet ?

    • 5 %
    • 10 %
    • 20 %
    • Je suis confiant sur la capacité de rebond de mes investissements.

    Graphique de la simulation financière

    Graphique de la simulation financière

    Simulation de la capacité à supporter les pertes

    Simulation financière basée sur le patrimoine net du client

    [Montant investi sur l’année + investissement en cours]

    ne doit pas excéder

    [Valeur nette = (revenu annuel net) + (total des actifs liquides) - (engagements financiers annuels)]

    Si la valeur nette n’est pas suffisante, le client est averti lors de son parcours de souscription. Il doit déclarer qu’il en a conscience pour être autorisé à poursuivre sa souscription.

    Compréhension des risques

    Avez-vous conscience que l’investissement dans des sociétés non cotées présente un risque de perte totale ou partielle du capital investi ?

    • Oui
    • Non

    Avez-vous conscience qu’en investissant sur Anaxago vous pouvez éventuellement perdre la totalité de votre investissement ?

    • Oui
    • Non

    Avez-vous conscience que l’investissement dans des sociétés non cotées présente un risque d’illiquidité et que la revente des titres n’est pas garantie, elle peut être incertaine voire impossible ?

    • Oui
    • Non

    Avez-vous conscience que vous aurez des difficultés à revendre les titres que vous aurez souscrit sur Anaxago ?

    • Oui
    • Non

    Préférence

    investissement

    durable en

    matière ESG

    En matière de finance durable,

    quelle approche avez vous en

    termes d’investissement ?

    • J’ai une approche durable forte (par exemple pour les projets labellisés ISR)
    • J’ai une approche durable moyenne (par exemple pour les projets prenant en compte des risques en matière de durabilité)
    • Je n’ai pas de préférence en terme de finance durable
L’investissement dans le non coté présente des risques parmi lesquels : la perte partielle ou totale du capital investi, l’illiquidité, l’absence de valorisation après l’investissement ainsi que des risques spécifiques à l’activité du projet détaillés dans les notes d’opération mises à disposition dans l’onglet « document » des projets. L’investissement doit être inscrit dans une démarche de constitution d’un portefeuille diversifié.
logo Anaxago investir@anaxago.com
18 Rue Sainte-Foy
75002 Paris
  • Le groupe anaxago

  • Anaxago capital
  • Anaxago Venture
  • Partenaires
  • En savoir plus

  • Espace presse
  • Prochains événements
  • Recrutements
  • Opérations financées
  • Information légales

  • CGU Anaxago
  • CGU Mangopay
  • Politique de traitement des données à caractère personnel
  • Politique d'investissement et de désinvestissement
  • Réclamations
  • Avertissements sur les risques
  • Gestion des conflits d'intérêts
  • Mentions Légales
Contacter un conseiller

Disponible du lundi au vendredi de 9h à 19h, et sur rendez-vous le soir et le week-end.
Prendre rendez-vous
ou appeler le +33 1 84 17 41 76

Les opportunités

  • Investir dans l’immobilier
  • Investir dans le crowdfunding
  • Investir dans un fonds d’investissement
  • Investir dans l’immobilier locatif
  • Investir dans la santé
  • Investir dans la proptech
  • Investir dans la fintech
  • Investir dans une entreprise
  • Investir dans le développement immobilier
  • Investir dans un opérateur (corporate)
  • Investir dans la promotion immobilière
  • Investir dans des marchands de biens
  • Gestion de patrimoine
  • Placements court terme

Le site Anaxago.com présente les différentes activités des sociétés liées du Groupe Anaxago : Anaxago qui propose une prestation de services de financement participatif et Anaxago Patrimony qui propose des services de conseil en investissement financier.

L'investissement dans de jeunes entreprises non cotées présente des risques parmi lesquels : la perte partielle ou totale du capital investi, l'illiquidité, l'absence de valorisation après l'investissement ainsi que des risques spécifiques à l'activité du projet détaillés dans la fiche d'information clé pour l'investissement. L'investissement sur ANAXAGO doit être inscrit dans une démarche de constitution d'un portefeuille diversifié. Vous pourrez investir sur ANAXAGO une fois votre profil d'investisseur complété et validé par nos équipes. Consultez notre page dédiée à l'avertissement sur les risques pour en savoir plus.
Nos services ne sont pas couverts par le système de garantie des dépôts établi conformément à la directive 2014/49/UE et les valeurs mobilières et instruments admis à des fins de financement participatif acquis par le biais d’Anaxago ne sont pas couverts par le système d’indemnisation des investisseurs établi conformément à a directive 97/9/CE.

Si vous êtes un investisseur non averti vous bénéficiez d’un délai de réflexion de 4 jours à compter de la signature de votre bulletin de souscription.

Financement Participatif France 2021

Anaxago, prestataire de services de financement participatif, agréée par l’autorité des marchés financiers sous le numéro FP-2023-25, pour fournir les services de placement sans engagement ferme de valeurs mobilières et d'instruments admis à des fins de financement participatif et de réception transmission d'ordres clients.

CIF Conseiller en Investissements Financiers

Anaxago Patrimony, conseiller en Investissements Financiers et Courtier d'Assurance ou de réassurance (COA) immatriculée auprès de l’Organisme pour le Registre unique des Intermédiaires en Assurance, Banque et Finance (ORIAS) sous le numéro 19001970. Membre de l'ANACOFI-CIF n°E009115 association agréée par l'Autorité des Marchés Financiers | Responsabilité Civile Professionnelle MMA IARD Police n°114.240.090

© ANAXAGO 2012–2025, tous droits réservés